安博电竞官网|足球世界杯竞猜平台

建院要聞NEWS

喜報!我校一站式服務中心案例成功入選自治區職業院校 “三全育人”典型學校優秀案例

時間:2022-07-11 來源:

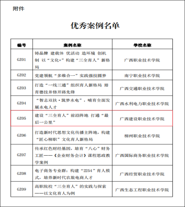
廣西建院7月10日訊(黨委學生工作部 文/楊海基 圖/蔣棻)近日,自治區教育廳公布了職業院校“三全育人”典型學校優秀案例評選結果。我校一站式服務中心案例《建設“三全育人”前沿陣地  打通“最后一公里”》入選自治區職業院校“三全育人”典型學校優秀案例。

據悉,此次案例評選活動對標對表教育部《職業院校“三全育人”典型學校建設指南》,旨在推進我區職業院校“三全育人”綜合改革,構建全員協同、全程覆蓋、全方位滲透、職業教育特色突出的育人體系,進一步推動職業院校“三全育人”典型學校培育建設工作。

2019年8月,學校一站式服務中心建成并投入使用,持續深化“放管服”改革,以“多快好省”為建設目標,切實推動為學生辦實事辦好事,成為學校服務學生的“第一窗口”。一是推進信息服務,立足學生拓寬校園服務渠道。以“方便、高效、舒心”為原則,打造“線上+線下”服務空間,現有線下服務中心占地480平方米,并持續打造一站式網上服務大廳。二是打破部門壁壘,圍繞學生建立互聯互通機制。設置業務辦理區、辦公區等五個區域,現已進駐院辦、學工、教務、招就、工會、財務、后勤、團委等11個部門。三是依靠學生主體,激發學生開展自我服務動力。設置110多個勤工助學崗,學生通過統一管理、集中培訓,輪值上崗,可集中辦理學生檔案管理、新生學生證辦理、火車優惠卡辦理等35項業務。建成三年多來,一站式服務中心共接收辦理234500余人次,日均服務師生260余人次,業務辦結率100%,有效解決師生在以往的學習和工作中“材料反復交、辦事反復跑”的難題,成為服務全校的“百事通”,實現服務育人零距離,相關工作經驗曾獲《廣西日報》《八桂教育》專題報道。

學校將以此次入選為契機,持續深化“三全育人”綜合改革,大力推進“一站式”學生社區綜合管理模式建設,弘揚工匠精神,為培養更多高素質技術技能人才、能工巧匠貢獻建院智慧、建院力量。

審核:黨委宣傳部 龔 

編輯:黨委宣傳部 韋植巍


文件通知

文件通知


優秀案例名單

優秀案例名單


學校黨委書記劉曉紅檢查一站式建設情況

學校黨委書記劉曉紅檢查一站式建設情況


一站式服務中心工作經驗獲《廣西日報》專題報道

一站式服務中心工作經驗獲《廣西日報》專題報道